Skip to main content Skip to page footer
Urubuga rwemewe rwa Leta y’u Rwanda

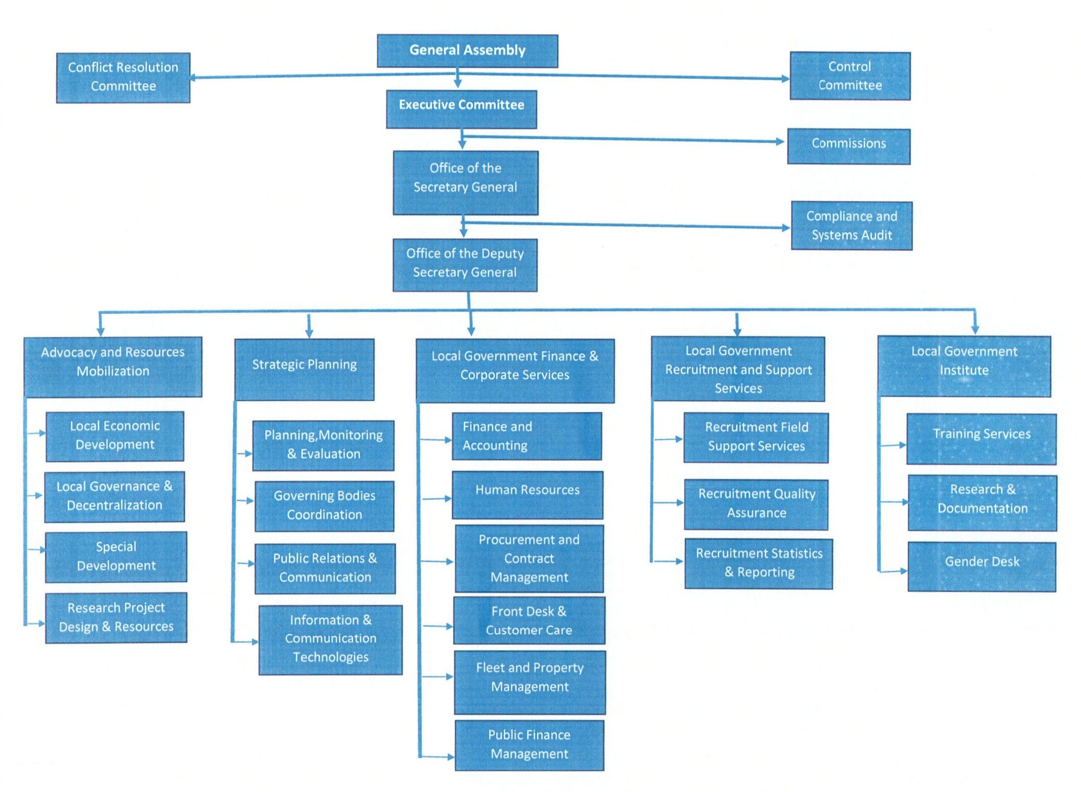
Secretariat

The General Secretariat assists the Executive Committee in the implementation of programs of RALGA. 

It comprises the Secretary General and other necessary staff. Its organizational structure and responsibilities are approved by the General Assembly.