Skip to main content Skip to page footer
A Rwanda Government Website

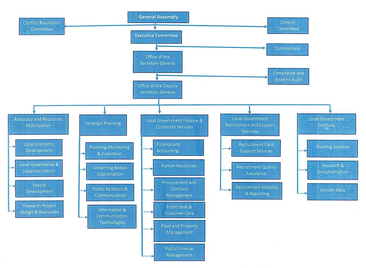
Secretariat

The General Secretariat assists the Executive Committee in the implementation of programs of RALGA. 

It comprises the Secretary General and other necessary staff. Its organizational structure and responsibilities are approved by the General Assembly.